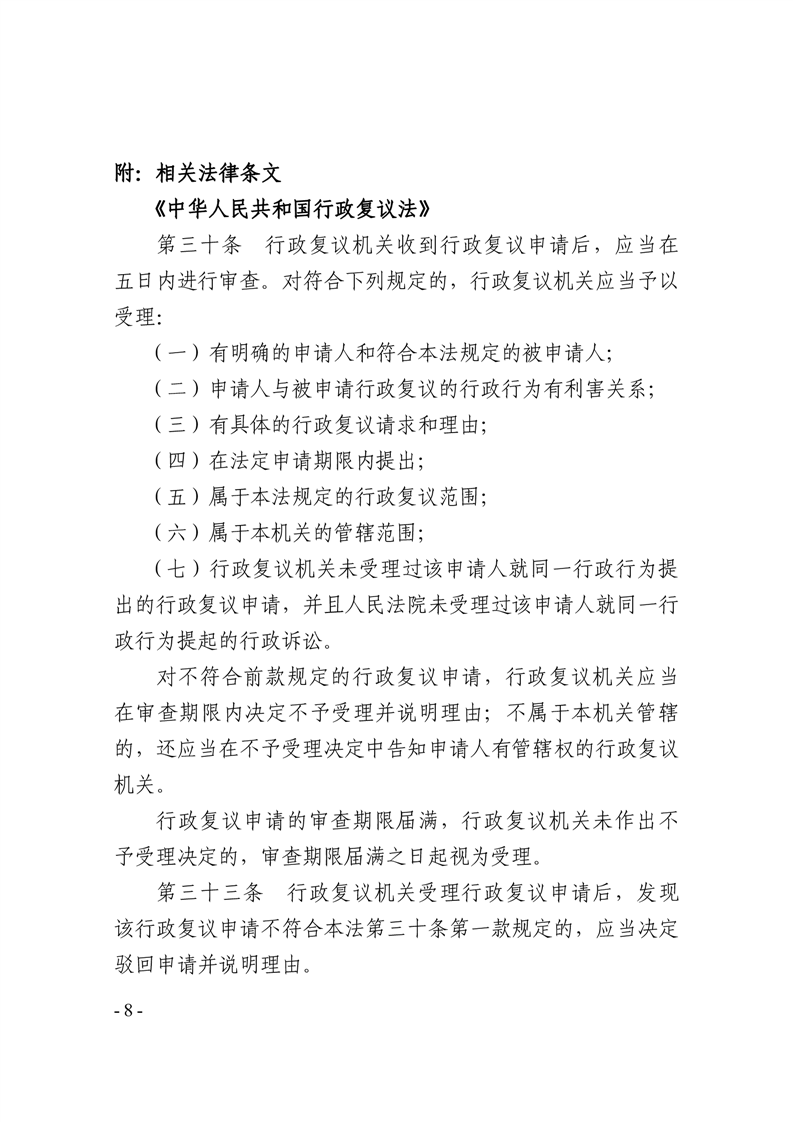
当前位置:
首页
>
专题
>
法治政府建设专栏
>
做好行政执法工作,推动严格规范公正文明执法
>
行政复议公开
华府复决字〔2024〕28号李某某不服华容县市场监督管理局对其举报作出的不予立案决定一案驳回行政复议申请决定书
来源:华容县政府
2024-10-23 16:37
浏览量:
1
|
|
|
|
扫一扫在手机打开当前页