当前位置:
首页
>
专题
>
法治政府建设专栏
>
做好行政执法工作,推动严格规范公正文明执法
>
行政执法主体信息
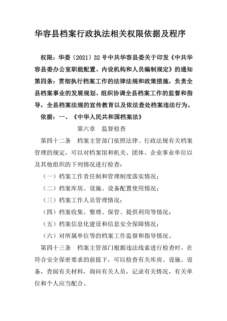
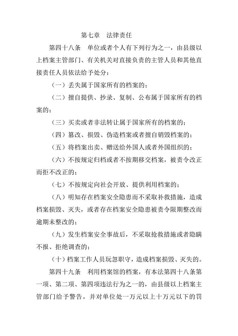
华容县档案行政执法相关权限依据及程序
来源:华容县政府
2021-09-08 10:36
浏览量:
1
|
|
|
|
扫一扫在手机打开当前页