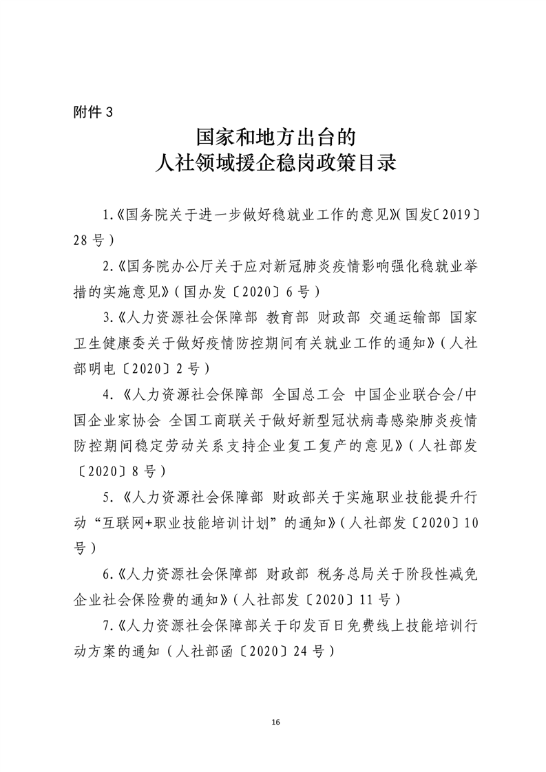
企业裁员合规工作手册
详细信息
| 公开具体内容 |
![]() ![]() ![]() ![]() ![]() ![]() ![]() ![]() ![]() ![]() ![]() ![]() ![]() ![]() ![]() ![]() ![]() ![]() |
||
基本信息
| 所属领域 | 就业创业 | ||
| 一级事项 | 职业介绍、职业指导和创业开业指导 | 二级事项 | 职业指导 |
| 公开时限 | 公开事项信息形成或变更之日起20个工作日内公开 | 公开方式 | 主动 |
| 公开依据 | 《政府信息公开条例》、《就业促进法》、《人力资源市场暂行条例》 | ||
| 公开主体 | 华容县人力资源和社会保障局 | ||
| 公开层级1 | 县级 | 公开渠道和载体 | 政府网站,政务服务中心,基层公共服务平台 |
- 详细信息
- 基本信息

















