我有话对县长说

信箱说明:
        1、为进一步提高平江县政府科学化、民主化水平,提高办事效率,欢迎您通过县长信箱对平江县政府的发展工作提出意见与建议;
        2、您在提交信件的时候,请根据实际情况选择信件类型;信箱填写中标红色*号的为必填项;您的信件提交后,我们将尽快转给相关职能部门进行处理和回复。

您现在的位置:首页 > 县长信箱 > 信件查看

信件公示

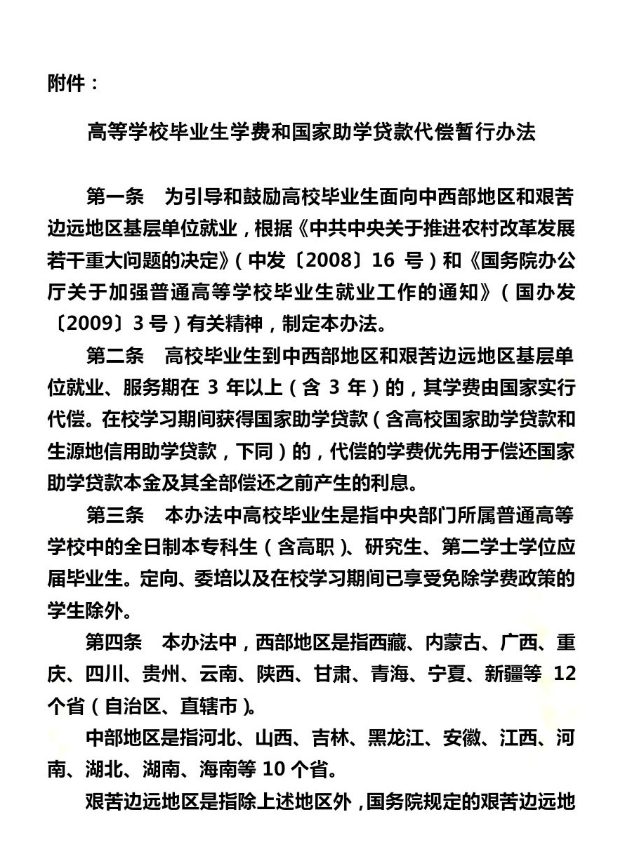
标题: 高校毕业生学费和国家助学贷款代偿
来信人:
来信时间: 2023-07-25 01:22:44
内容:

您好,我想咨询一下本县特岗教师有没有高校毕业生学费退还或国家助学贷款代偿政策?如果有,去年毕业一直到今年才考上的能否申请?具体要求是什么?

附件1:Screenshot_2023_0725_012424.png

附件2:Screenshot_2023_0725_012449.png

受理回复

回复部门: 县教育局
回复时间: 2023-07-26 15:43:55
回复内容:

  尊敬的易女士,您好!您关于《高校毕业生学费和国家助学贷款代偿》的留言已收悉,平江县人民政府立即转交教育局调查处理,现就有关办理情况回复如下:

  首先非常感谢您对国家资助政策的关心关注!我局收到留言后,非常重视,根据相关政策和平江县实际情况,高校毕业生到中西部地区基层单位就业学费退还政策,须为高校应届毕业生当年到相应地区就业,方能申请;国家助学贷款代偿我县暂无此资助政策。

  7月25日上午,教育局学生资助中心工作人员与您联系(15074080409),告知以上情况,您表示了解。若还有相关问题,欢迎拨打教育局学生资助中心电话0730-6220890进行咨询。感谢您对我县教育事业的关心、关注。祝您生活愉快,万事顺意!

  平江县人民政府县长信箱办公室

  2023年7月26日

信件回复 满意度调查 查看满意度调查汇总 >>

回复内容评价:

(非常满意)

回复速度评价:

(非常满意)