食品流通许可证核发
| 事项名称 | 食品流通许可证核发 |
| 事项类型 | 行政许可 |
| 设定依据 | 《中华人民共和国食品安全法》第四条、第三十一条。 |
| 实施机构 | 工商局食品流通安全监督管理股(电话:4180430) |
| 受理条件 | 1、有名称; 2、有组织机构和章程; 3、有固定的经营场所和必要的设施; 4、有符合国家规定与其生产经营和服务规模相适应的资金数额和从业人员; 5、能够独立承担民事责任; 6、有符合国家法律、法规和政策规定的经营范围。 |
| 申请材料 | 以下所需表格可从窗口提供空白文本和示范文本,也可在岳阳红盾信息网www.yygs.com或从百度等搜索引擎直接搜索下载电子档,申请者按示范文本填写。 1、《食品流通许可申请书》; 2、《名称预先核准通知书》复印件; 3、与食品经营相适应的经营场所的使用证明; 4、负责人及食品安全管理人员的身份证明; 5、与食品经营相适应的经营设备、工具清单; 6、与食品经营相适应的经营设施空间布局和操作流程的文件; 7、食品安全管理制度文本; 8、省、自治区、直辖市工商行政管理局规定的其他材料。 |
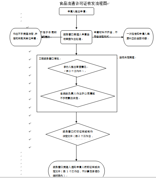
| 办理流程 | (一)审查和受理: (1)受理单位:工商局食品安全监督管理股;受理人:工商局食品安全监督管理股工作人员。 (2)岗位职责及权限: 对申请人提交的登记申请,根据下列情况分别作出是否受理的决定: 1、申请材料齐全、符合法定形式的,应当决定予以受理; 2、申请材料齐全并符合法定形式,但申请材料需要核实的,应当决定予以受理,同时书面告知申请人需要核实的事项,理由及时间; 3、申请材料存在可以当场更正的错误的,应当允许有权更正人当场予以更正,由更正人在更正处签名或者盖章、注明更正日期;经确认申请材料齐全,符合法定形式的,应当决定予以受理; 4、申请材料不齐全或者不符合法定形式的,应当当场或者在五日内一次告知申请人需要补正的全部内容。告知时,将申请材料退回申请人并决定不予受理。属于五日内告知的,应当收取材料并出具收到材料凭据; 5、不属于企业登记范畴或者不属于本机关登记管辖范围的事项,应当即时决定不予受理,并告知申请人向有关行政机关申请。 通过邮寄、传真、电子数据交换、电子邮件等方式提交申请的,应当自收到申请之日起五日内作出是否受理的决定。 (二)决定: (1)岗位责任人:食品安全管理股负责人。 (2)岗位职责及权限: 对决定受理的登记申请,分别情况在规定的期限内作出是否准予登记的决定: 1、申请人或者其委托的代理人到企业登记场所提交申请予以受理的,应当当场作出准予登记的决定; 2、通过邮寄的方式提交申请予以受理的,应当自受理之日起十五日内作出准予登记的决定; 3、通过传真、电子数据交换、电子邮件等方式提交申请的,申请人或者其委托的代理人到企业登记场所提交申请材料原件的,应当当场作出准予登记的决定;通过邮寄方式提交申请材料原件的,应当自收到申请材料原件之日起十五日内作出准予登记的决定;申请人提交的申请材料原件与所受理的申请材料不一致的,应当作出不予登记的决定。 |
| 是否收费 | 不收费 |
| 承诺办结时限 | 5个工作日 |
| 办理地点 | 华容县章华镇华容大道行政服务中心(阳光大厦) |
| 办理时间 | 办公时间:周一至周五 (法定节假日除外) 春夏:上午:8:00-12:00 下午:2:30-5:30 秋冬:上午:8:00-12:00 下午:3:00-6:00 |
| 咨询电话 | 0730-4180430 |
| 监督电话 | 15个工作日 |
