当前位置:
首页
>
政府信息公开
>
县自来水公司
>
信息公开指南
索 引 号:
0044/2025-2312383
发布机构:
县自来水公司
公开范围:
全部公开
生成日期:
2025-09-08
公开日期:
2025-09-08
公开方式:
政府网站
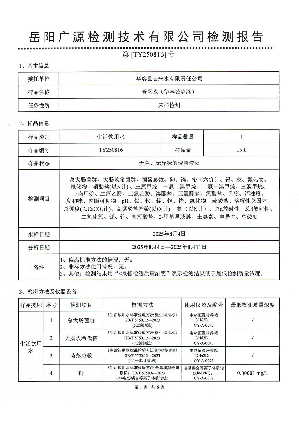
华容县自来水有限责任公司2025年8月水质信息公开
来源: 华容县自来水化验室
日期:2025-09-08 08:59
字体: 【
大
中
小
】
浏览量:
1
次
打印本页
加入收藏
关闭窗口
扫一扫在手机打开当前页
微信