索 引 号: 0044/2024-2255191 发布机构: 县自来水公司 公开范围: 全部公开
生成日期: 2024-12-05 公开日期: 2024-12-05 公开方式: 政府网站

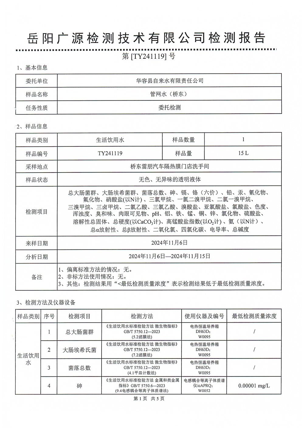
华容县自来水有限责任公司2024年11月水质信息公开

华容县自来水有限责任公司2024年11月水质信息公开

来源: 华容县自来水化验室日期:2024-12-05 12:31
字体: 【 浏览量:1






























































扫一扫在手机打开当前页

微信