当前位置:
首页
>
政府信息公开
>
部门信息公开目录
>
政府工作部门
>
县数据局
>
应急管理
索引号:430623/2025-2344590
发布机构:华容县人民政府
公开范围:全部公开
生成日期:2025-12-23
公开日期:2025-12-23
公开方式:政府网站
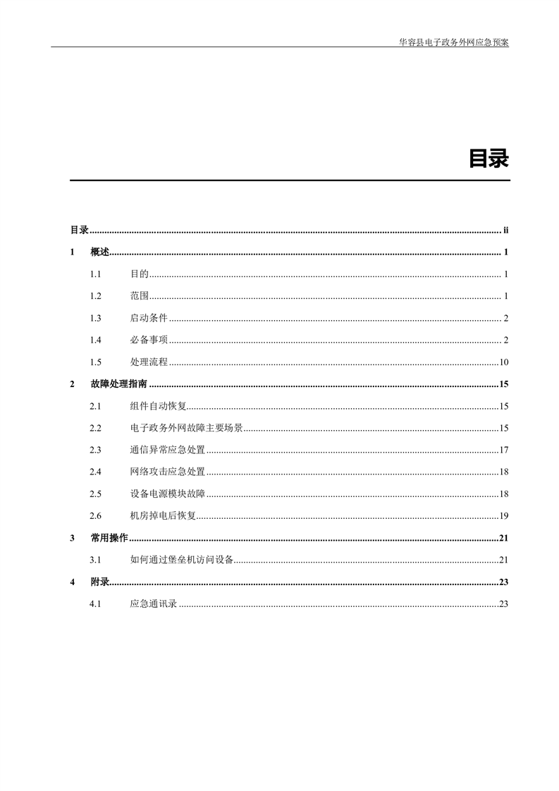
华容县电子政务外网应急预案
来源:政府网站
2025-12-23 15:15
浏览量:
1
|
|
|
|
扫一扫在手机打开当前页