当前位置:
首页
>
政府信息公开
>
部门信息公开目录
>
政府工作部门
>
县数据局
>
政策文件
索引号:430623/2021-1870277
发布机构:华容县人民政府
公开范围:全部公开
生成日期:2021-11-01
公开日期:2021-11-01
公开方式:政府网站
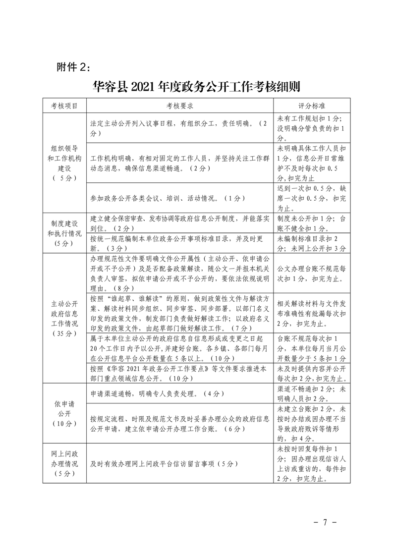
华公开办发〔2021〕3号 关于印发《华容县2021年度政务公开工作实施方案》的通知
来源:华容县政府
2021-11-01 10:08
浏览量:
1
|
|
|
|
扫一扫在手机打开当前页