- 索引号:430623/2019-1665002
- 发布机构:华容县人民政府
- 公开范围:全部公开
- 生成日期:2019-11-25
- 公开日期:2019-11-25
- 公开方式:政府网站
关于转发《岳阳市人民政府关于 调整一批行政权利事项的通知》的通知
华行审发〔2019〕8号
关于转发《岳阳市人民政府关于调整一批行政权利事项的通知》的通知
机关各股室、各二级机构、各窗口单位:
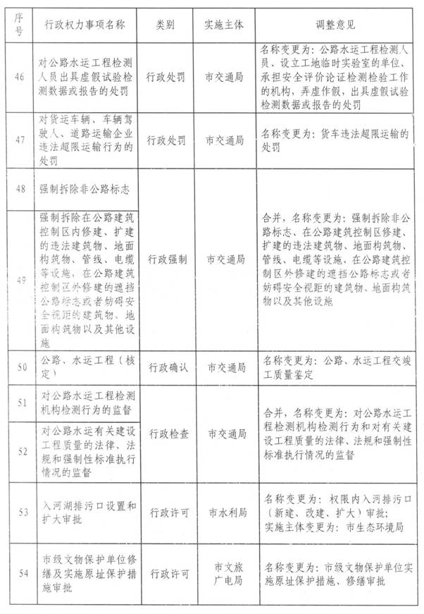
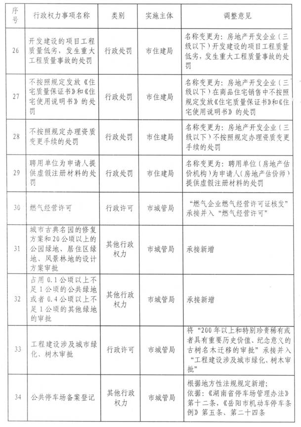
现将《岳阳市人民政府关于调整一批行政权利事项的通知》(岳政发〔2019〕7号)文件转发给你们,请结合实际,认真贯彻落实到位。
附件:《岳阳市人民政府关于调整一批行政权利事项的通知》
华容县行政审批服务局
2019年11月21日




|
|
|
|





扫一扫在手机打开当前页

