当前位置:
首页
>
政府信息公开
>
部门信息公开目录
>
政府工作部门
>
县市场监督管理局
>
资金信息
索引号:7328445919/2021-1852806
发布机构:县食药监局
公开范围:全部公开
生成日期:2021-08-05
公开日期:2021-08-05
公开方式:政府网站
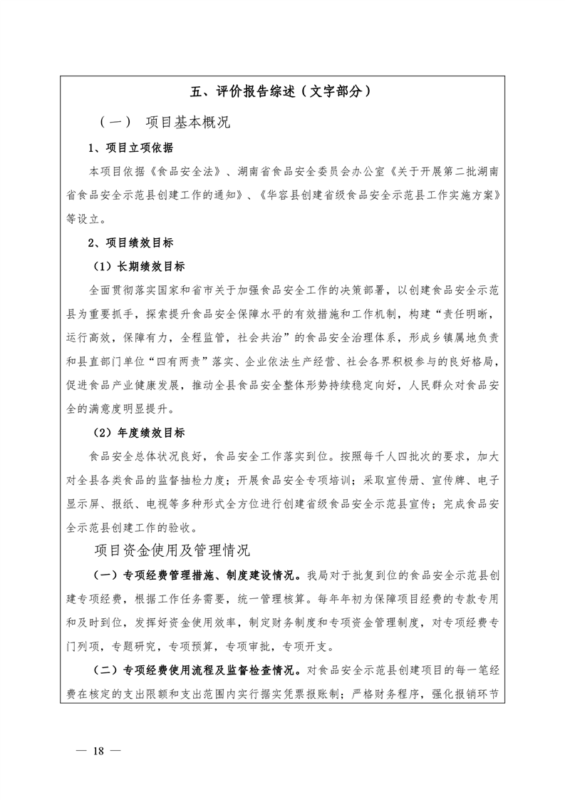
华容县2020年度部门整体支出绩效评价自评报告
来源:华容县市场监督管理局
2021-08-05 15:25
浏览量:
1
|
|
|
|
扫一扫在手机打开当前页