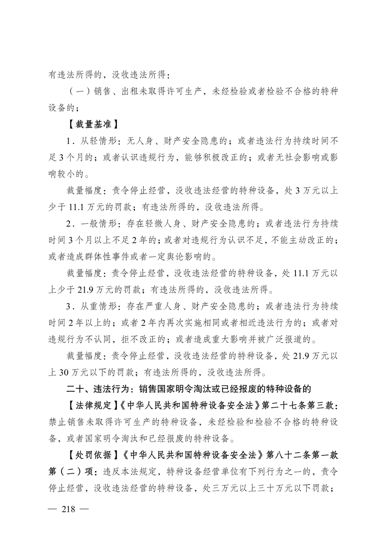
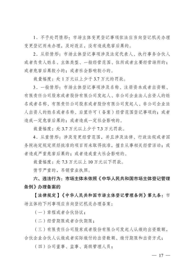
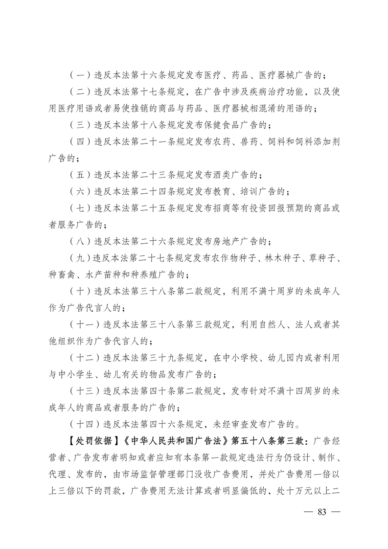
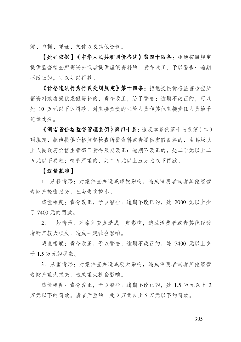
当前位置:
首页
>
政府信息公开
>
部门信息公开目录
>
政府工作部门
>
县市场监督管理局
>
政策文件
索引号:7328445919/2024-2186337
发布机构:县市场监督管理局
公开范围:全部公开
生成日期:2024-03-15
公开日期:2024-03-15
公开方式:政府网站
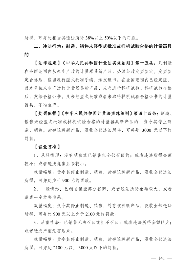
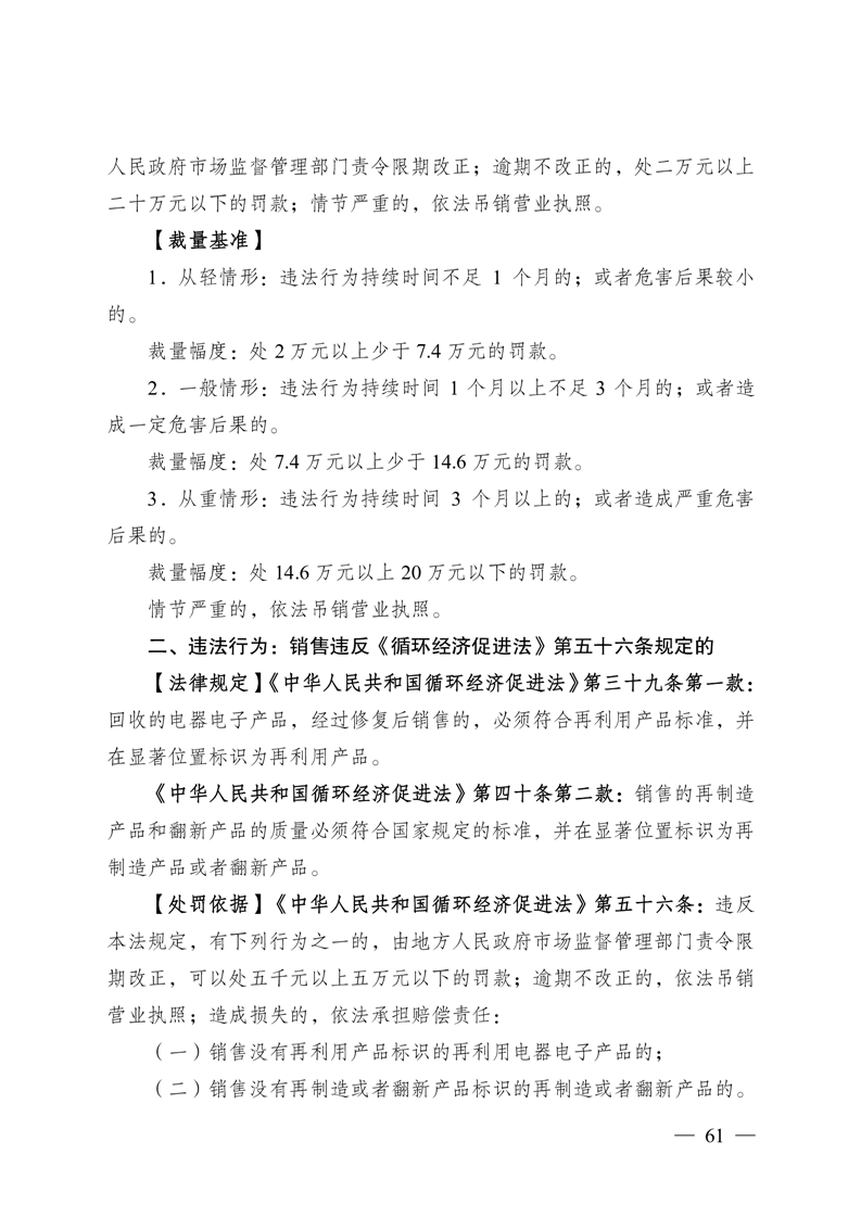
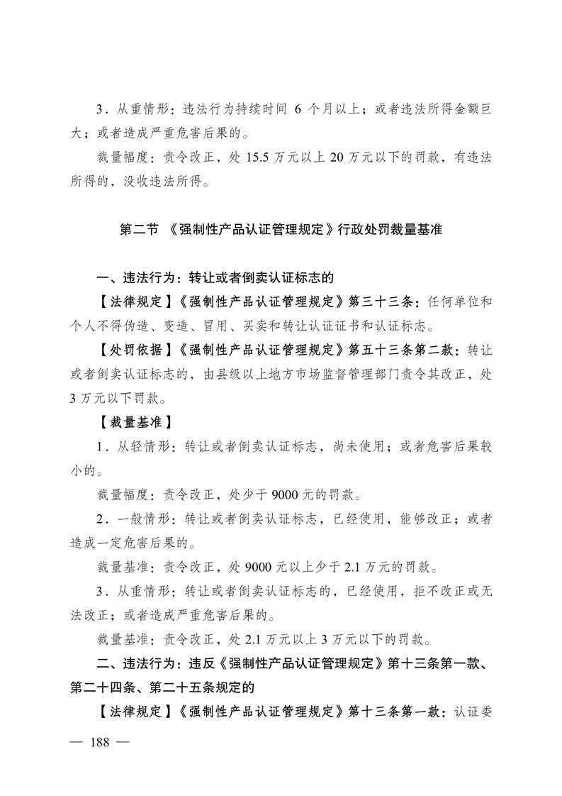
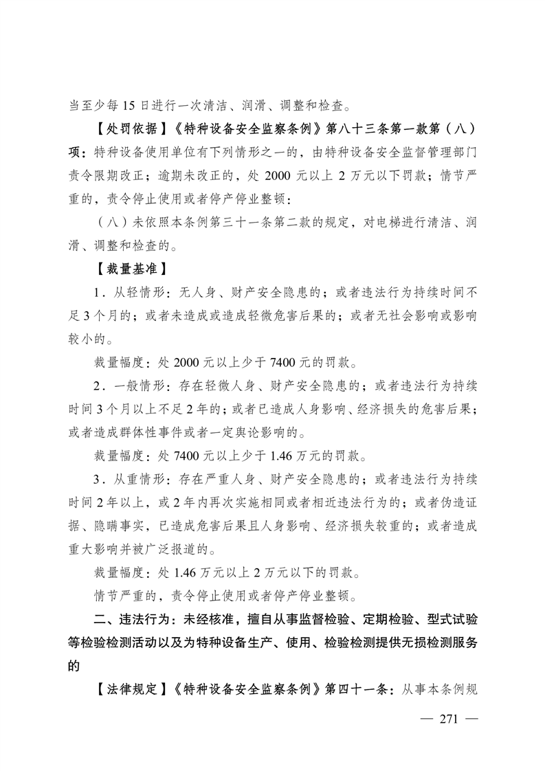
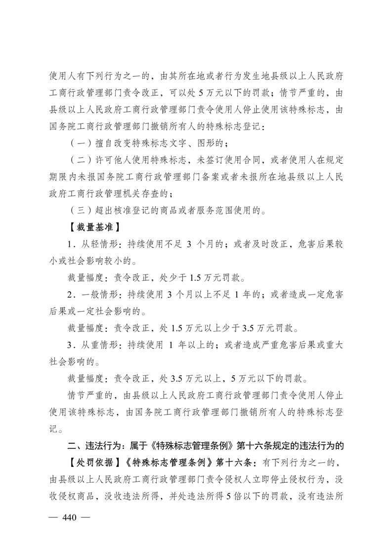
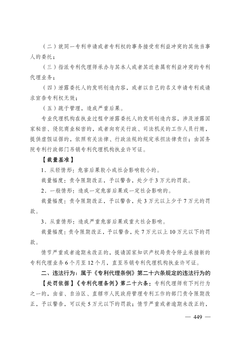
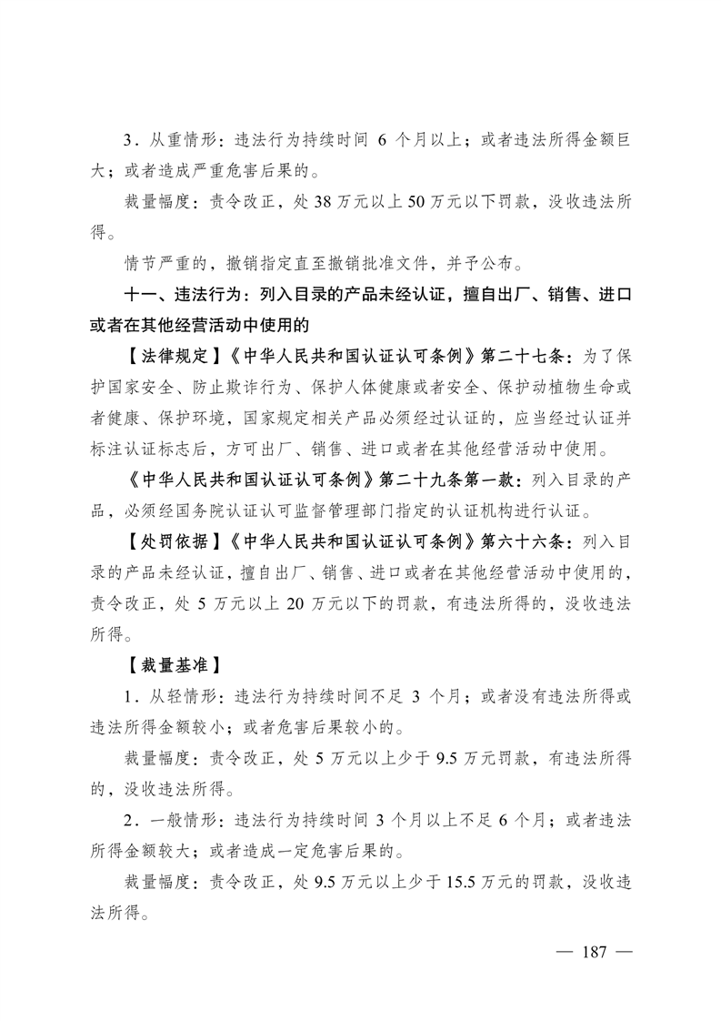
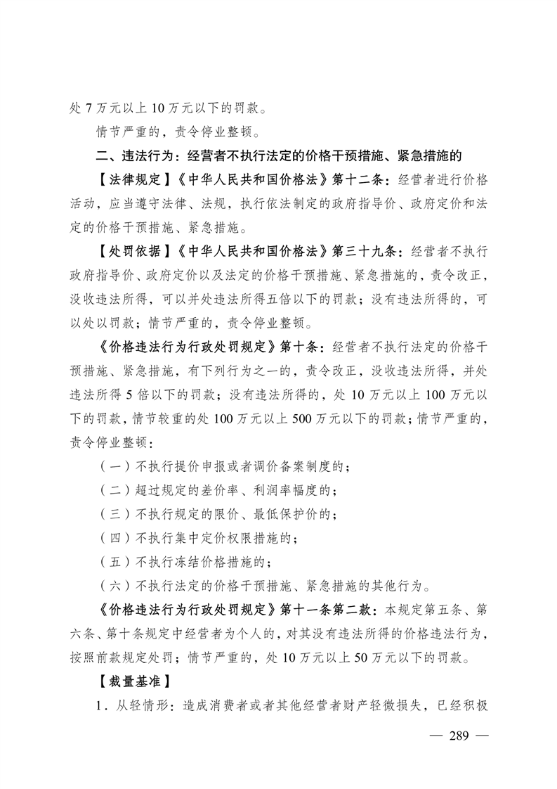
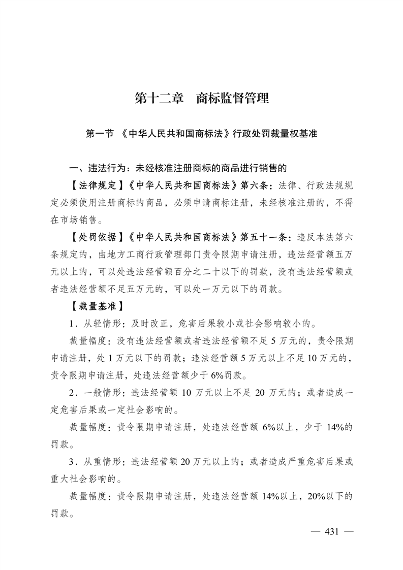
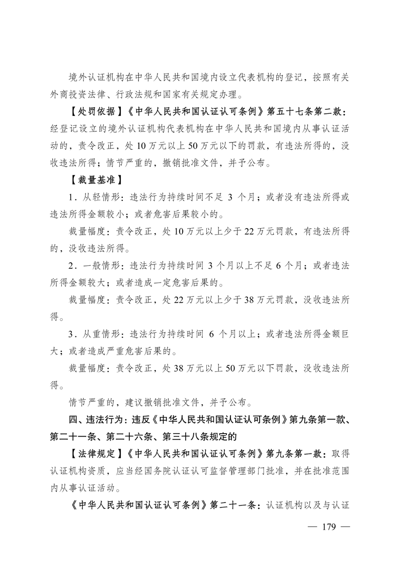
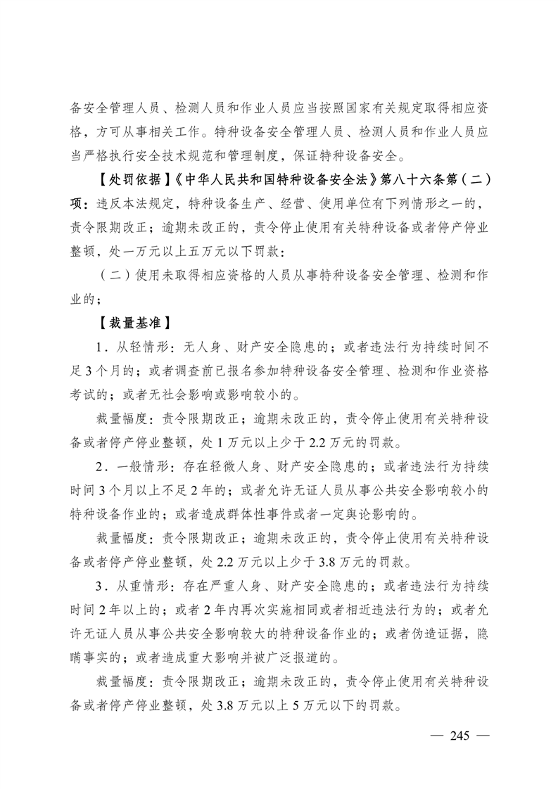
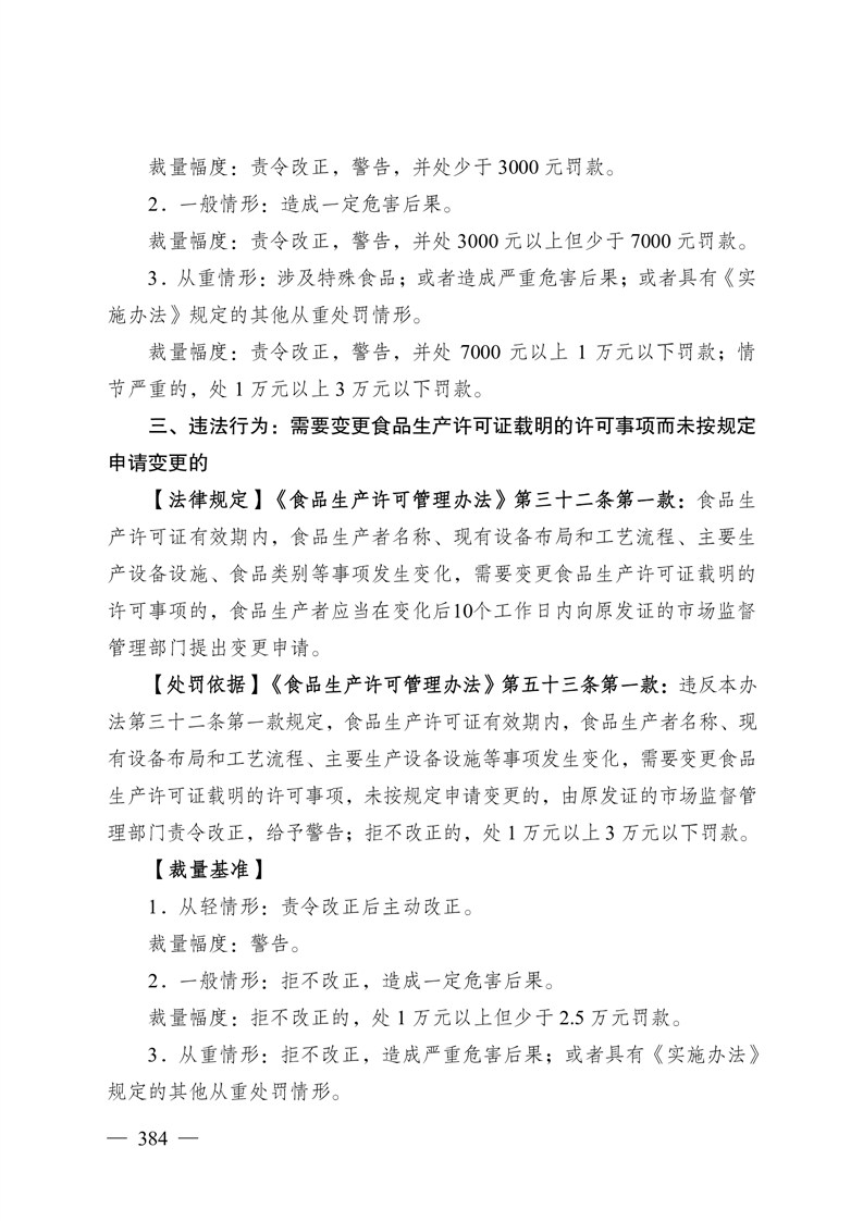
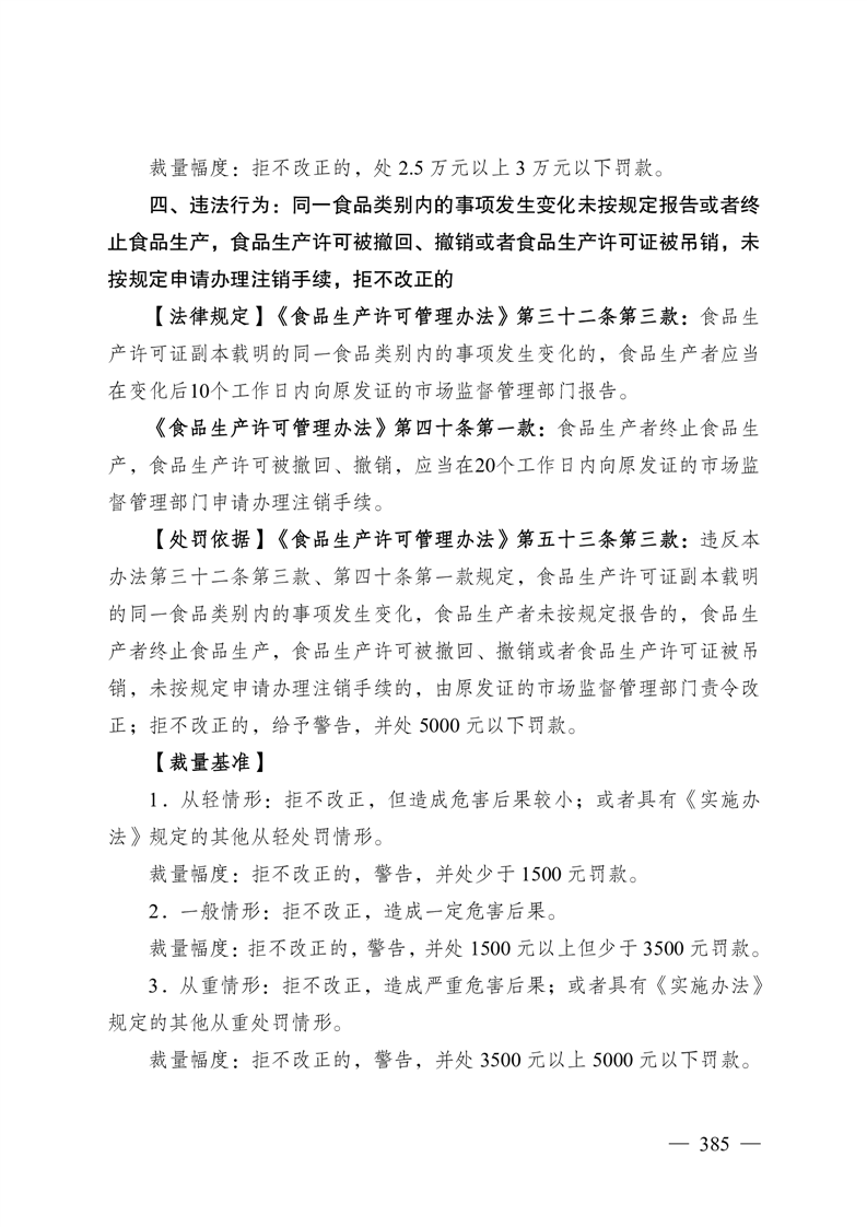
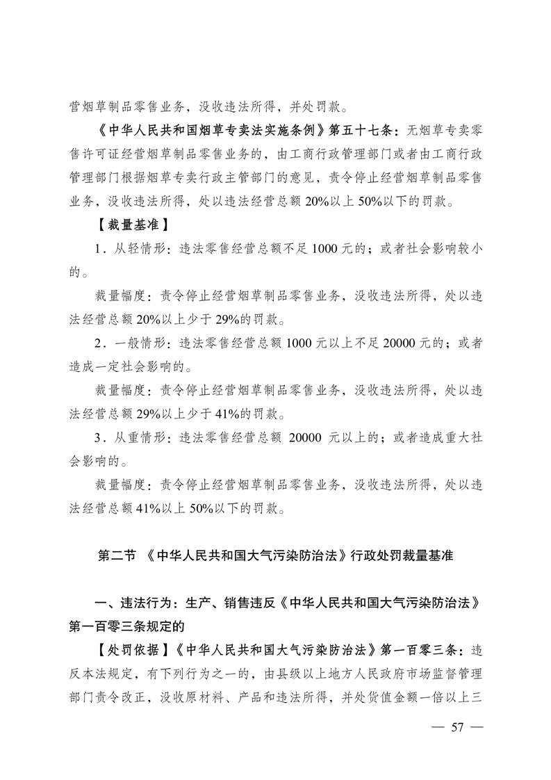
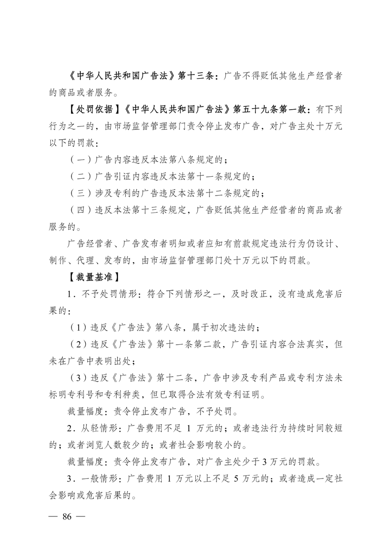
湖南省市场监督管理行政处罚裁量权实施办法及基准(2023 年 7 月 1 日起施行)
来源:华容县市场监督管理局
2024-03-15 08:57
浏览量:
1
|
|
|
|
扫一扫在手机打开当前页