• 索引号:006382193X/2021-1822937
  • 发布机构:县司法局
  • 公开范围:全部公开
  • 生成日期:2021-03-15
  • 公开日期:2021-03-15
  • 公开方式:政府网站
关于印发《湖南省社区矫正实施细则》的通知
来源:司法局   2021-03-15 12:38
浏览量:1 | | | |

















































































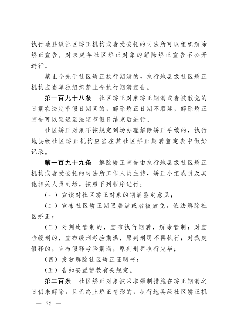
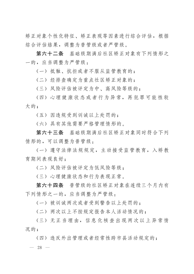
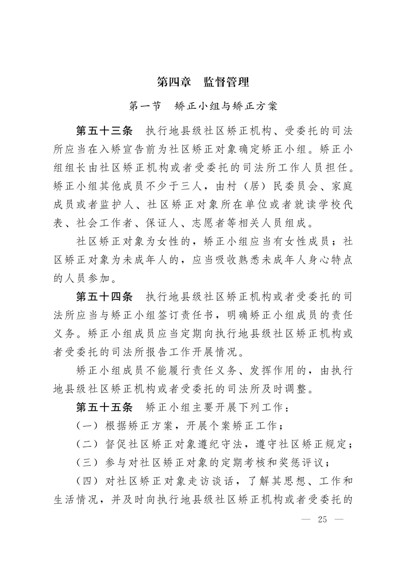
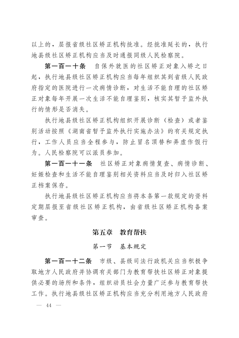
扫一扫在手机打开当前页