当前位置:
首页
>
政府信息公开
>
部门信息公开目录
>
政府工作部门
>
县工业和信息化局
>
通知公告
索引号:0063836201/2022-2007462
发布机构:县工信局
公开范围:全部公开
生成日期:2022-03-16
公开日期:2022-03-16
公开方式:政府网站
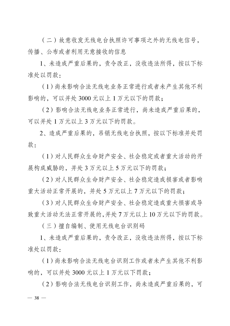
行政处罚裁量权基准
来源:湖南省工业和信息化厅
2022-03-16 16:08
浏览量:
1
|
|
|
|
扫一扫在手机打开当前页