- 索引号:0063836201/2020-1749688
- 发布机构:县工信局
- 公开范围:全部公开
- 生成日期:2020-09-29
- 公开日期:2020-09-29
- 公开方式:政府网站
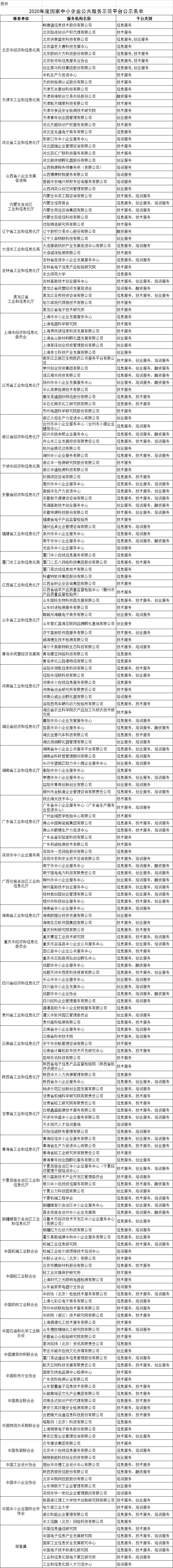
关于2020年度国家中小企业公共服务示范平台名单的公示
根据《国家中小企业公共服务示范平台认定管理办法》(工信部企业〔2017〕156号)、《关于组织推荐2020年度国家中小企业公共服务示范平台的通知》(工厅企业〔2020〕402号),工业和信息化部组织开展了2020年度国家中小企业公共服务示范平台评审工作,共有214家平台通过了审核。
现将通过审核的平台名单予以公示。欢迎社会各界参与监督,如有异议,请反馈工业和信息化部中小企业局,并提供佐证材料和联系方式,以便核实查证。
公示时间:2020年9月24日至2020年10月20日
联系电话:010-68205727
工业和信息化部中小企业局
2020年9月24日


扫一扫在手机打开当前页


