• 索引号:446279798D/2022-1917783
  • 发布机构:县水利局
  • 公开范围:全部公开
  • 生成日期:2022-02-21
  • 公开日期:2022-02-21
  • 公开方式:政府网站
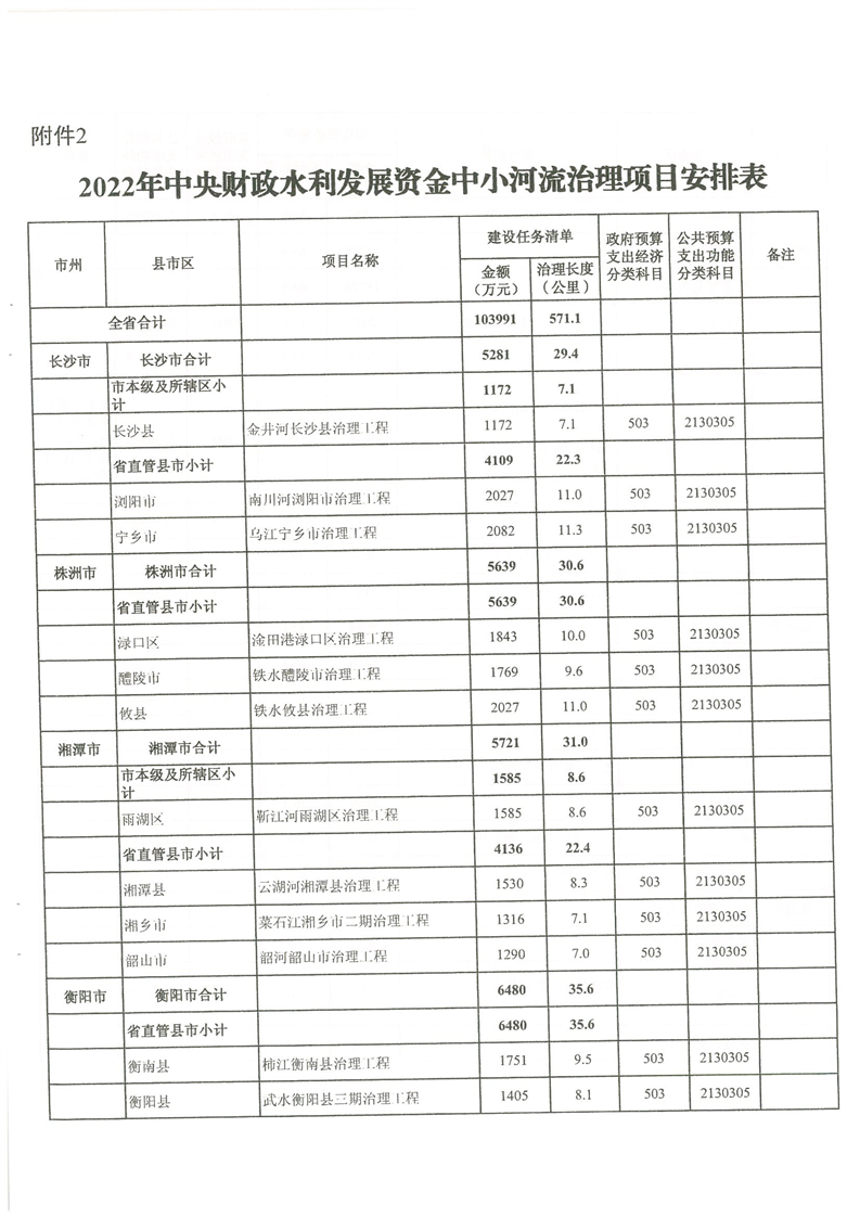
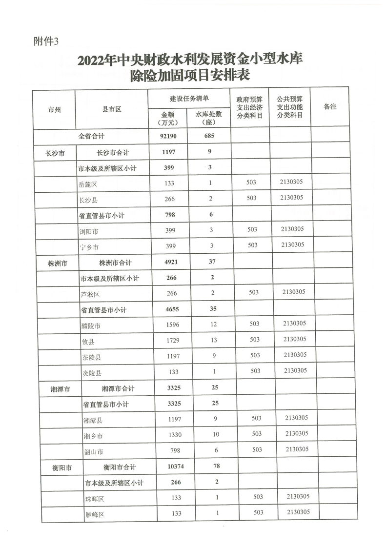
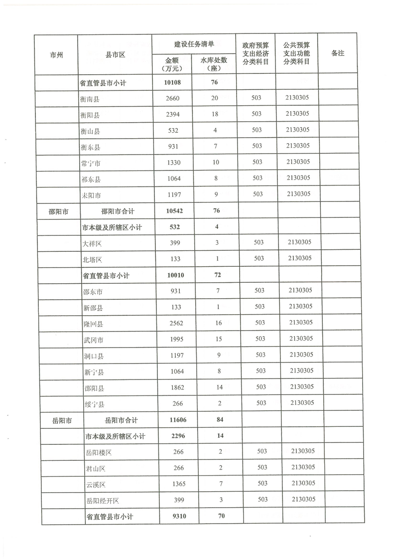
关于提前下达2022年第一批中央水利发展资金的通知(湘财预【2021】276号)
来源:华容县政府   2022-02-21 09:20
浏览量:1 | | | |























































扫一扫在手机打开当前页