当前位置:
首页
>
政府信息公开
>
部门信息公开目录
>
政府工作部门
>
县农业农村局
>
信息公开年度报告
索引号:446279480J/2026-2354564
发布机构:县农业农村局
公开范围:全部公开
生成日期:2026-01-07
公开日期:2026-01-07
公开方式:政府网站
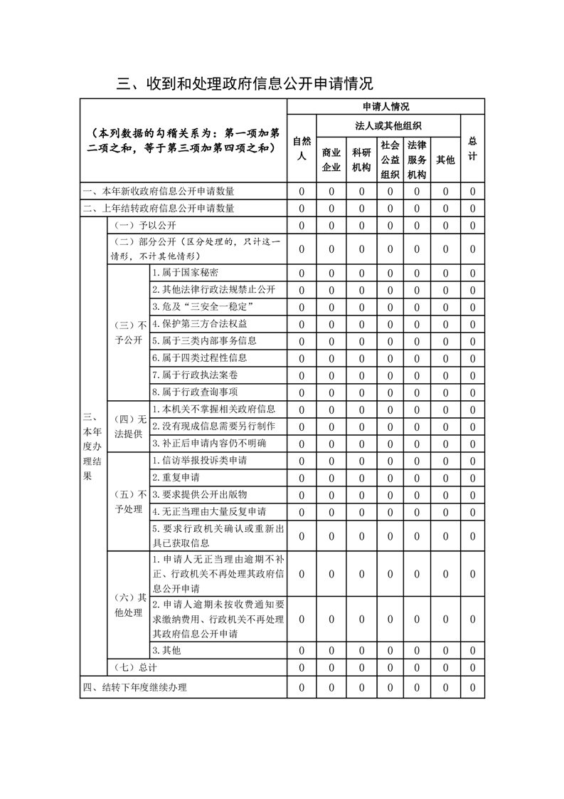
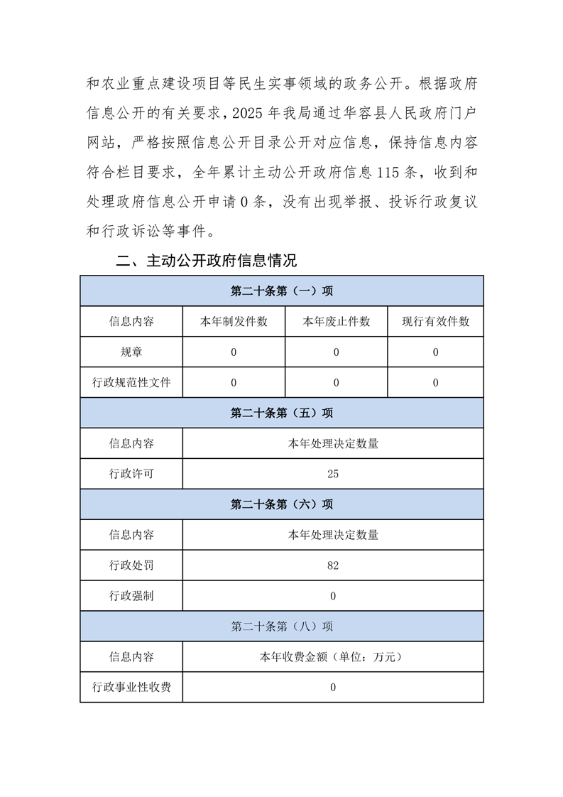
华容县农业农村局2025年政府信息公开工作年度报告
来源:华容县农业农村局
2026-01-07 09:13
浏览量:
1
|
|
|
|
扫一扫在手机打开当前页