当前位置:
首页
>
政府信息公开
>
部门信息公开目录
>
政府工作部门
>
市生态环境局华容分局
>
业务事项
索引号:006382548Y/2020-1666991
发布机构:县环境保护局
公开范围:全部公开
生成日期:2020-03-13
公开日期:2020-03-13
公开方式:政府网站
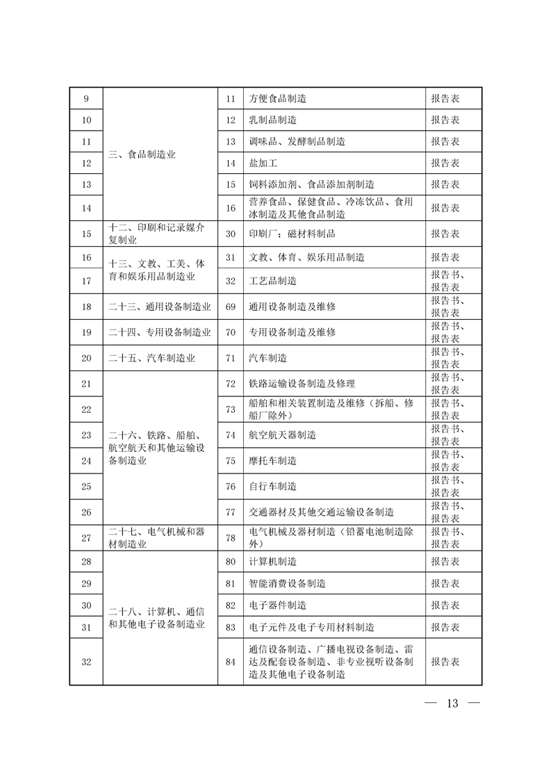
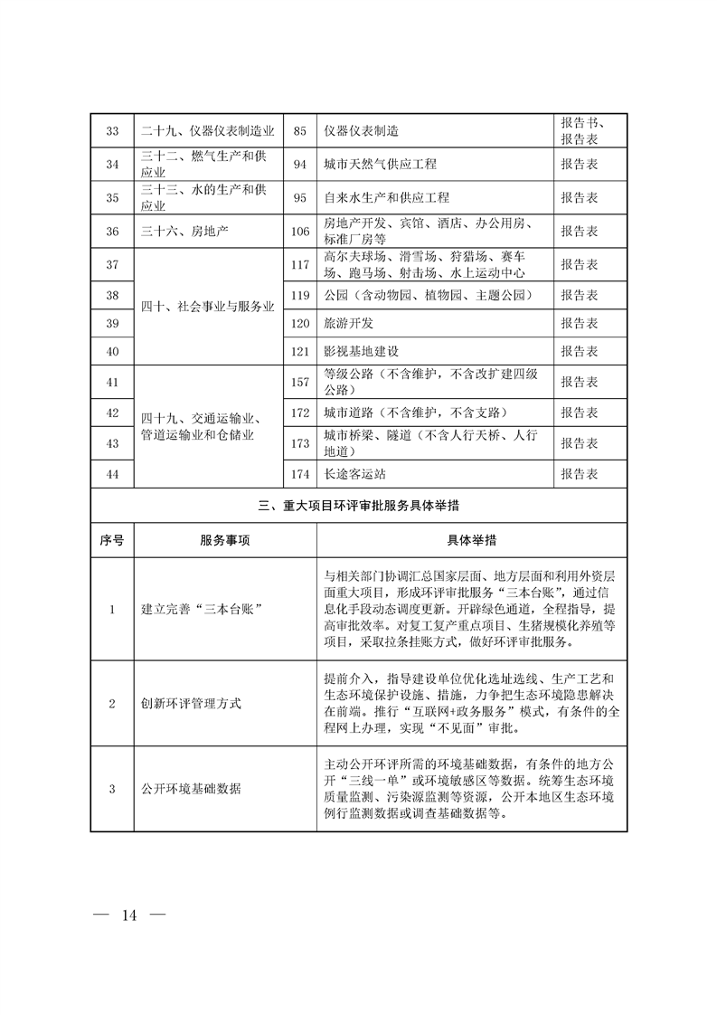
新冠疫情防控期间有关建设项目环境影响评价审批新政策二
来源:原创
2020-03-13 16:42
浏览量:
1
|
|
|
|
扫一扫在手机打开当前页