当前位置:
首页
>
政府信息公开
>
部门信息公开目录
>
政府工作部门
>
县自然资源局
>
业务事项
索引号:0063821853/2025-2300402
发布机构:县自然资源局
公开范围:全部公开
生成日期:2025-06-30
公开日期:2025-06-30
公开方式:政府网站
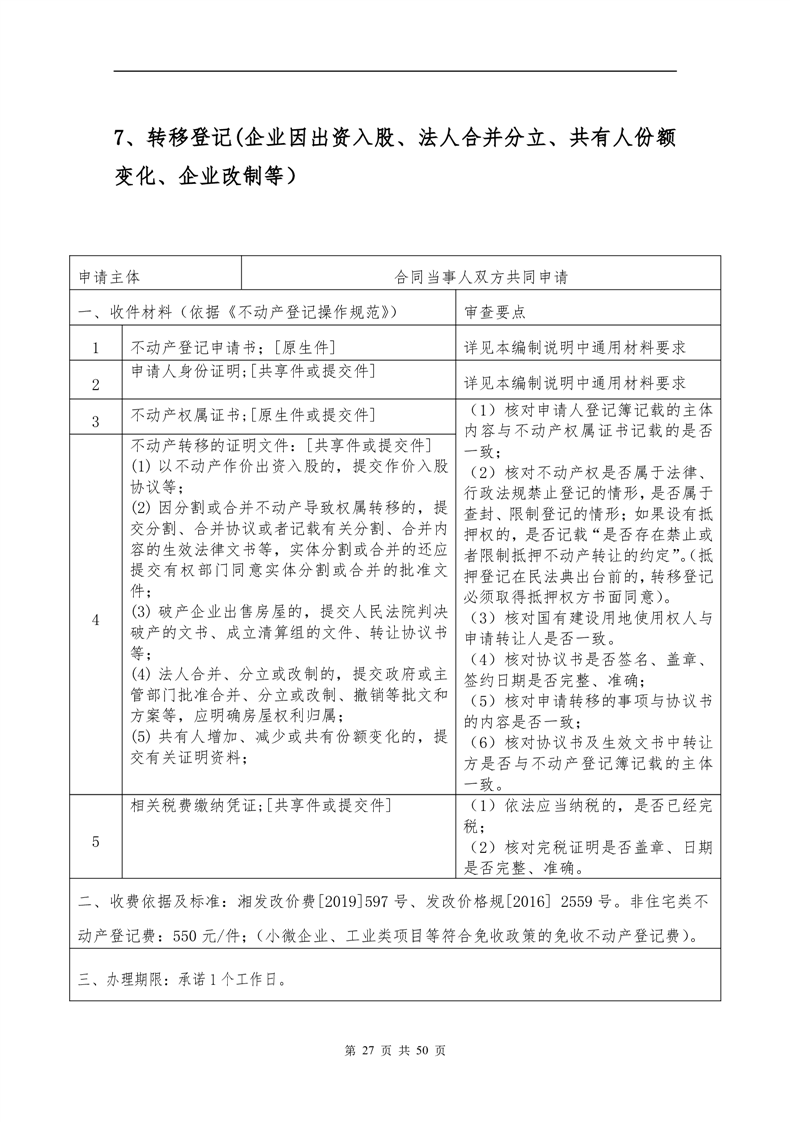
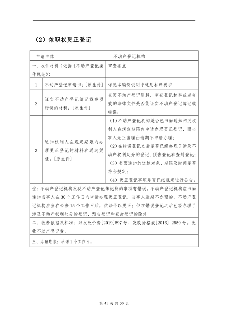
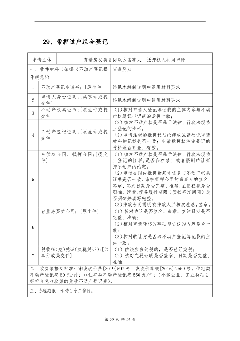
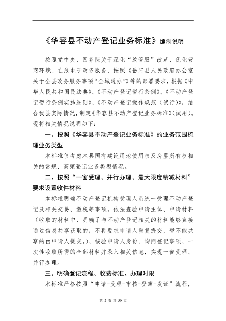
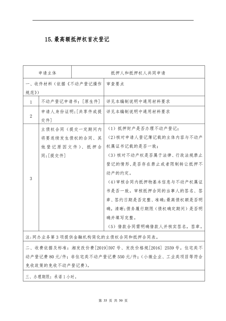
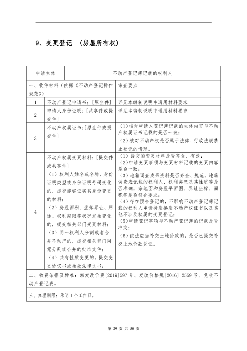
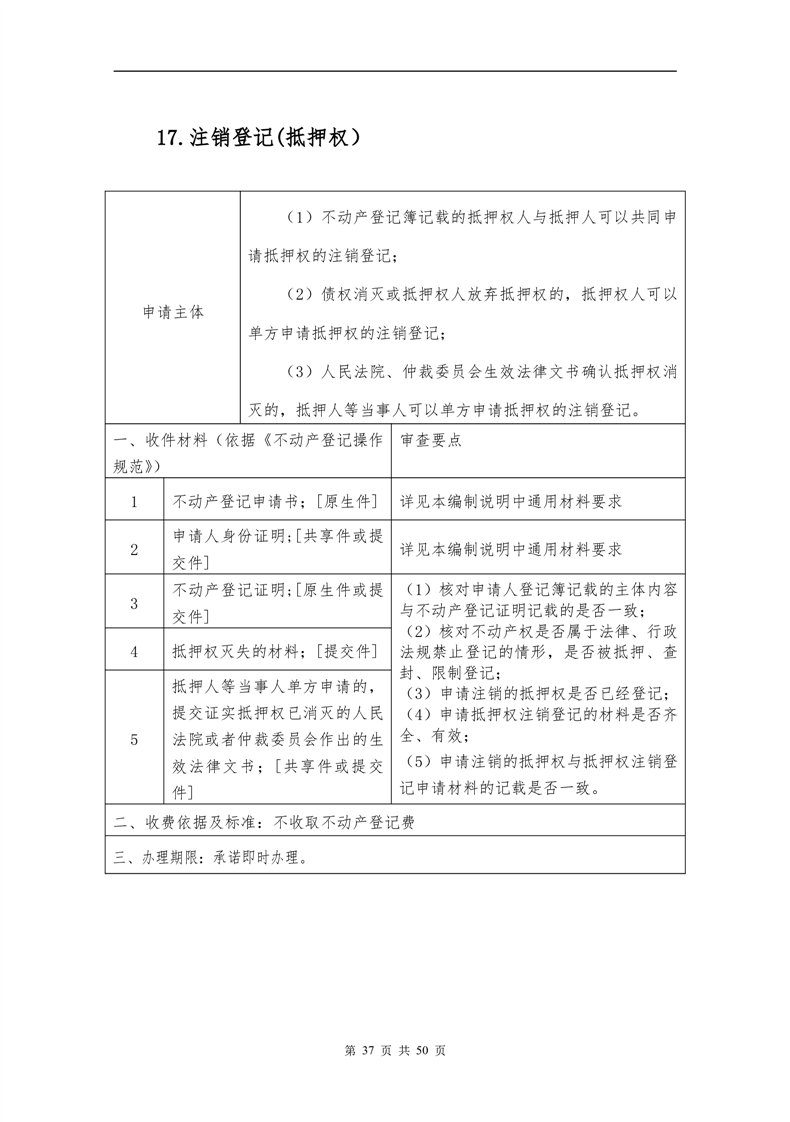
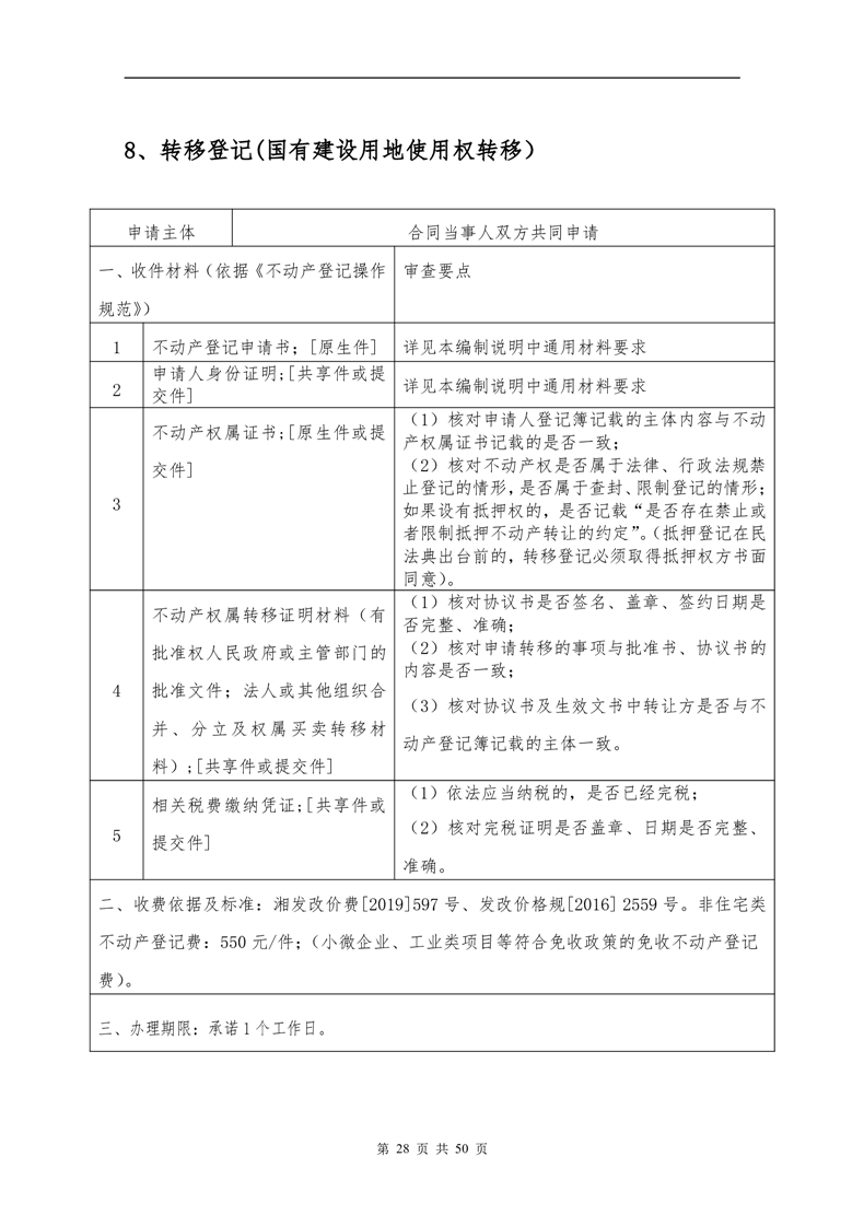
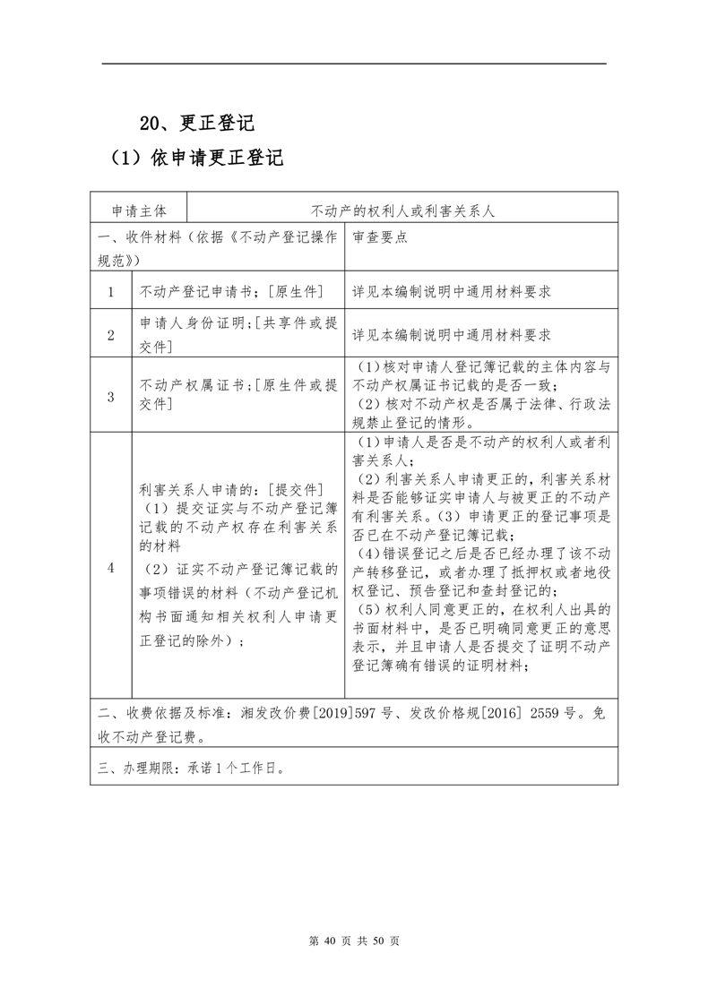
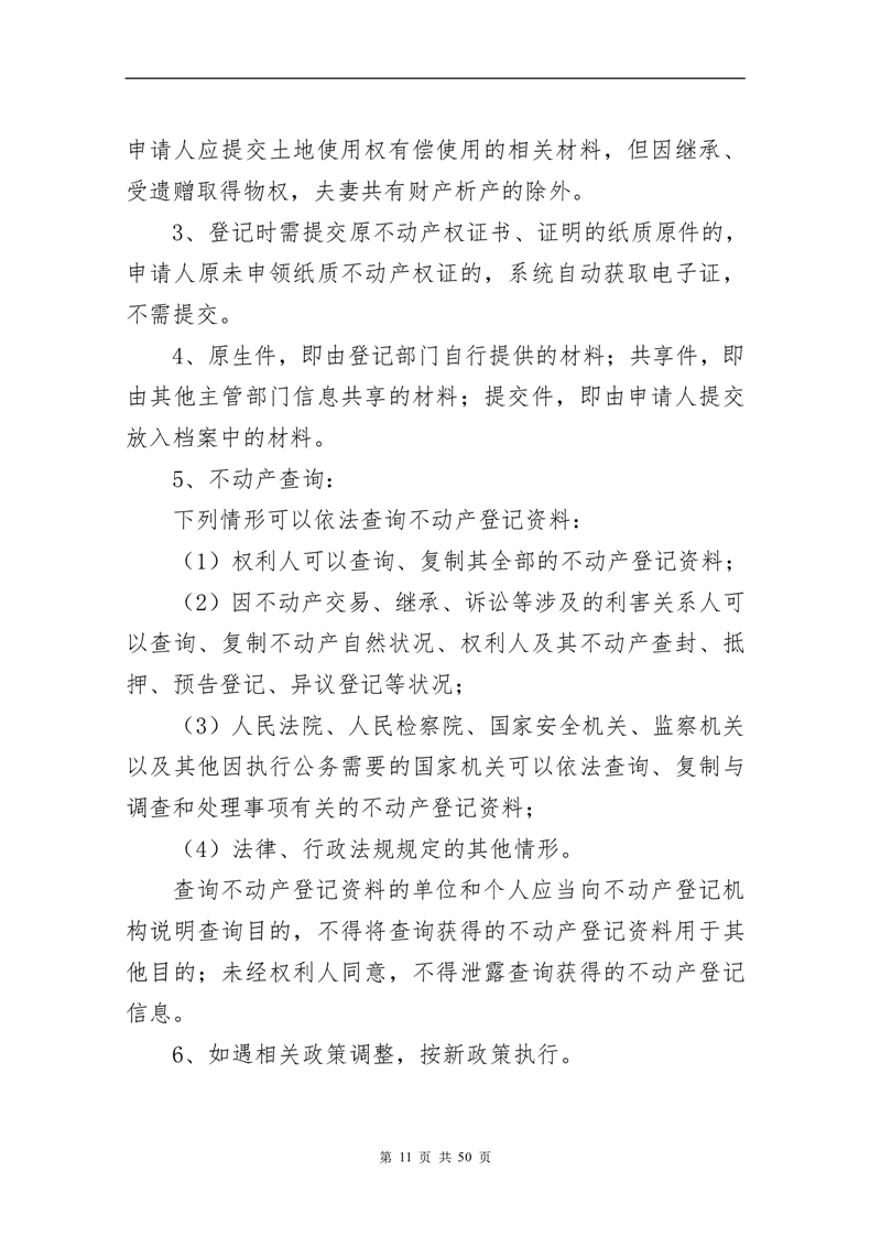
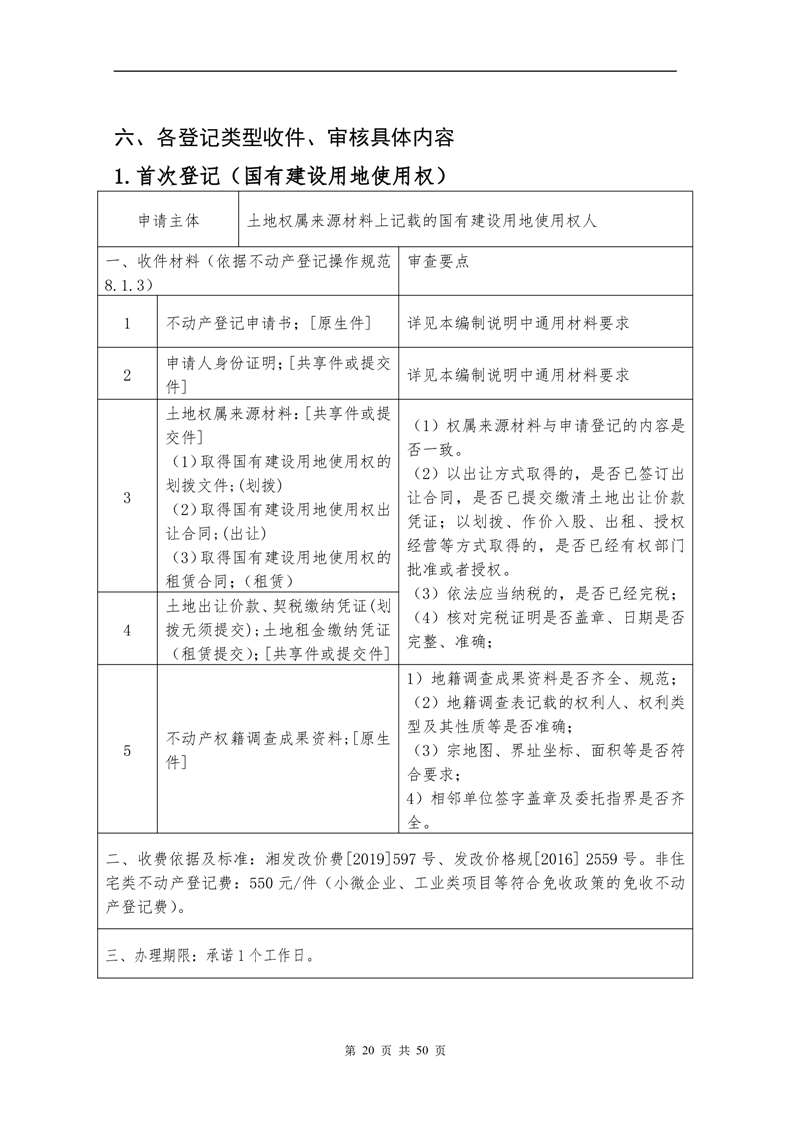
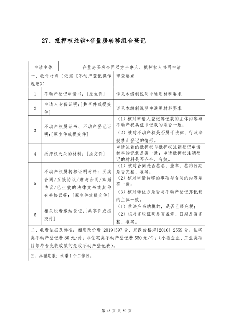
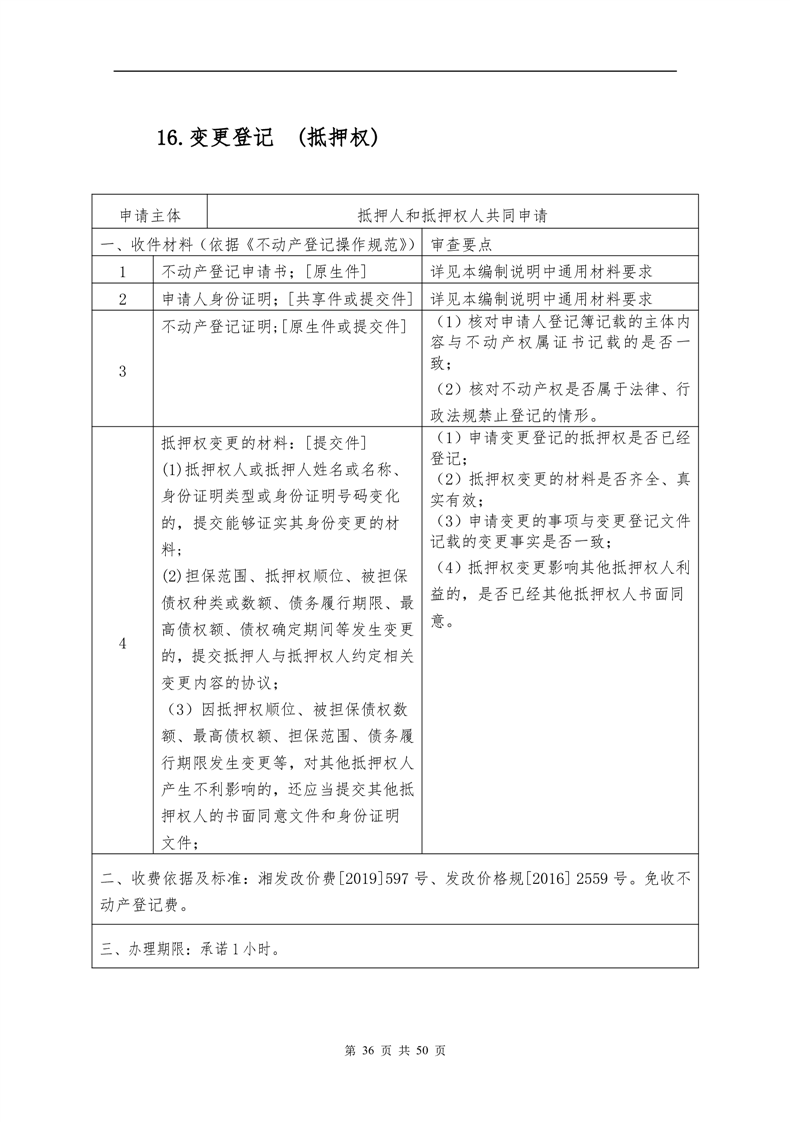
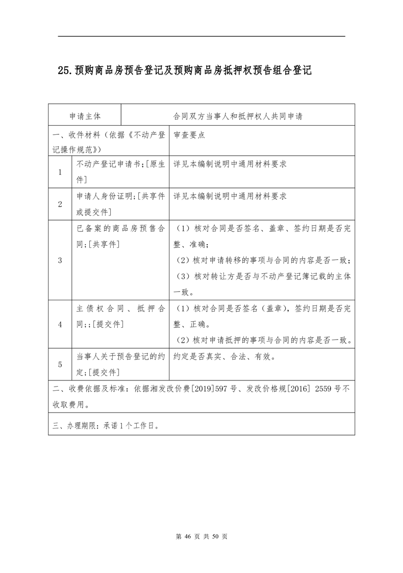
华容县不动产登记业务标准
来源:华容县自然资源局
2025-06-30 14:41
浏览量:
1
|
|
|
|
扫一扫在手机打开当前页