当前位置:
首页
>
政府信息公开
>
部门信息公开目录
>
政府工作部门
>
县发展和改革局
>
通知公告
索引号:006382011R/2022-2007360
发布机构:县发展和改革局
公开范围:全部公开
生成日期:2022-01-12
公开日期:2022-01-12
公开方式:政府网站
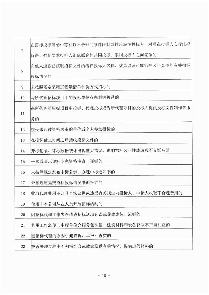
关于印发《岳阳市招标代理机构及从业人员诚信行为考核管理办法》的通知
来源:发展和改革局
2022-01-12 15:43
浏览量:
1
|
|
|
|
扫一扫在手机打开当前页