当前位置:
首页
>
政府信息公开
>
部门信息公开目录
>
政府工作部门
>
县财政局
>
规划计划
索引号:006383604B/2018-1335073
发布机构:财政局
公开范围:全部公开
生成日期:2018-04-10
公开日期:2018-04-10
公开方式:政府网站
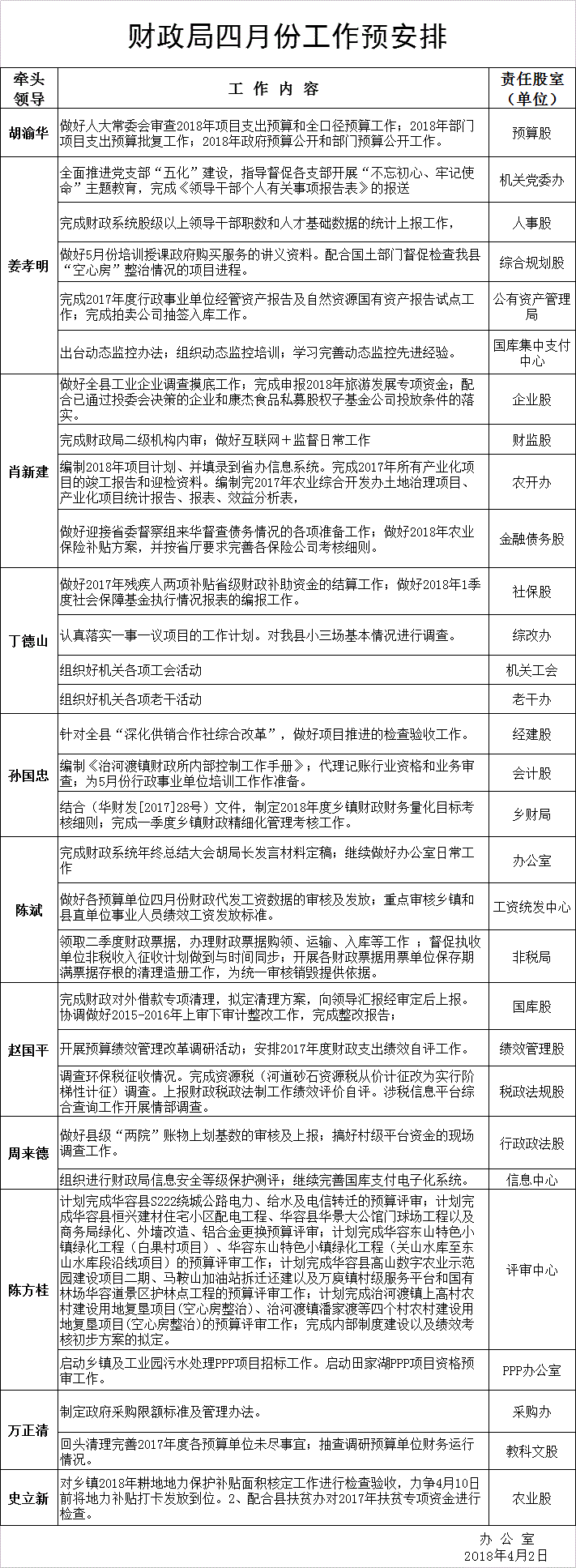
财政局2018年四月份工作预安排
来源:财政局
2018-04-10 16:26
浏览量:
1
|
|
|
|
扫一扫在手机打开当前页