当前位置:
首页
>
政府信息公开
>
部门信息公开目录
>
政府工作部门
>
县人力资源和社会保障局
>
信息公开年度报告
索引号:00638202XH/2026-2350989
发布机构:县人社局
公开范围:全部公开
生成日期:2026-01-05
公开日期:2026-01-05
公开方式:政府网站
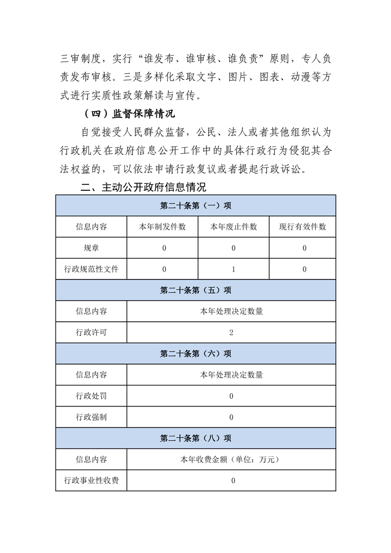
华容县人力资源和社会保障局2025年政府信息公开工作年度报告
来源:县人社局
2026-01-05 11:24
浏览量:
1
|
|
|
|
扫一扫在手机打开当前页