春节将至,不少网友有疑问
外省回湘过年需不需要隔离?
需不需要报备?
要做几次核酸检测?
湖南疾控对此作出最新解答!
1月15日,湖南疾控发布《关于2022年春节前后外省来(返)湘人员健康告知书》,全文如下:
当前全球新冠肺炎疫情正处于高位流行状态,国内多地接连发生本土疫情,湖南省面临着境外和省外疫情输入的双重压力。春节前后学生流、务工流、探亲流等人口流动增加,疫情传播风险进一步加大。为有效控制和降低新冠肺炎疫情传播风险,科学精准做好疫情防控,湖南省疾病预防控制中心向广大外省湘人员发布2022年春节前后外省来(返)湘人员健康告知书。
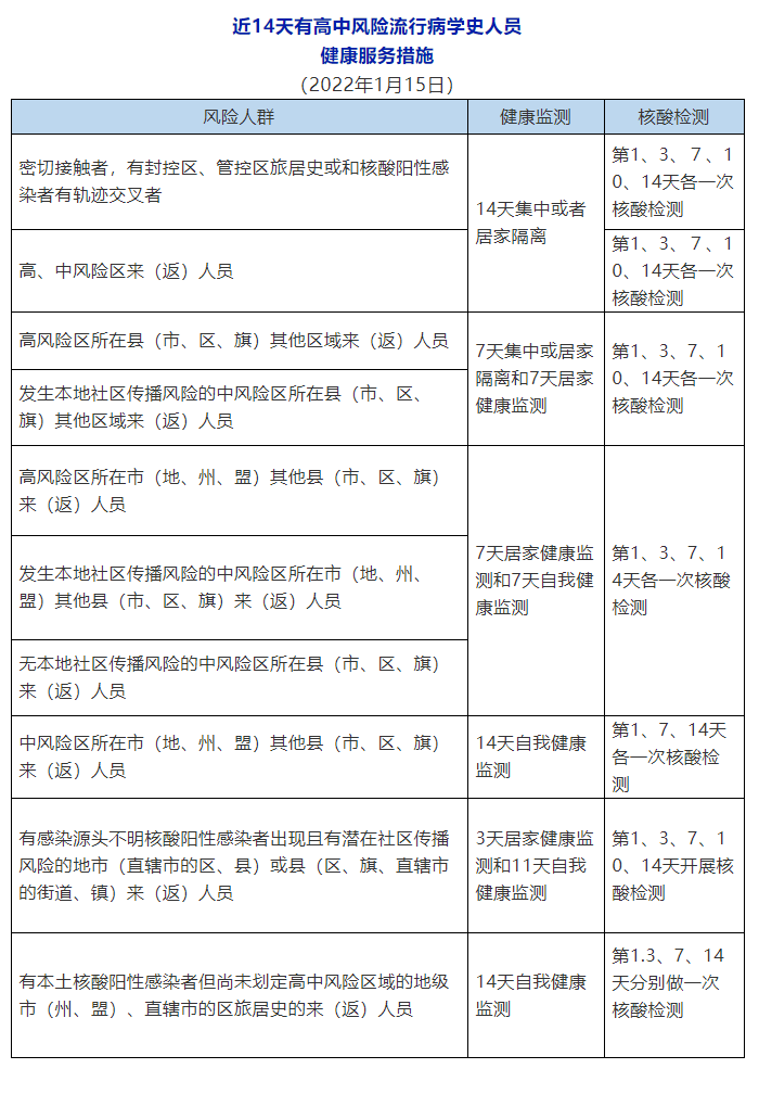
一、主动报备行程。近14天内有外省旅居史者、有高中风险区所在社区的市(州、盟)、封控区旅居史的入湘人员,与感染者轨迹有交集的人员,健康码为红黄码的人员请立即主动向所在社区(村)、工作单位或所住酒店报备,按要求做好核酸检测、健康监测等各项防疫工作;对瞒报、谎报个人行程和健康状况的,将可能被追究法律责任。
二、主动开展核酸检测。对2022年元旦以来有本土核酸阳性感染者(含无症状感染者)报告省份或来自陆路边境口岸县(市、区)的来(返)湘人员需持48小时内核酸检测阴性证明入湘,抵湘后24时之内再进行一次核酸检测,并自我健康监测14天。2022年3月15日前,没有本土核酸阳性感染者(无症状感染者)报告省份的来(返)湘人员也需持48小时内核酸检测阴性证明入湘,并自我健康监测14天。因紧急事项入湘者,可在抵湘后就近落地核酸采样。在等待核酸检测结果期间,在无高、中风险流行病学史且非红黄码、无发热、咳嗽等急性呼吸道感染临床症状的情况下,可做好个人防护出行。
三、合理安排出行。建议非必要不出境、不离省,提倡就地过春节。建议不要前往高风险地区及所在地市、中风险地区及所在县(区市)和陆地边境口岸城市。有条件的旅客尽可能错峰出行,避开春节假期前后高峰期。3月15日前,确需出境、出省的,出行前,建议提前向所在社区(村)和工作单位咨询出行防疫措施或在国务院客户端或小程序上查看全国中高风险地区以及各地最新防疫政策,做好有关准备。旅途中提高警惕,全程落实佩戴口罩、保持社交距离、注意手卫生等个人防护措施,不要前往密闭场所、人群聚集场所;前往旅游景区前先预约,避开人流高峰期,听从景区疫情防控要求,配合健康码查验,尽量使用线上扫码支付;尽量选择直达的火车、高铁、飞机等交通方式,减少中转,避免途经中高风险地区,不要在包括有中高风险地区的火车站、机场等住宿和超出中转时间外的停留。路途中备足口罩、免洗手消毒液、消毒湿巾等防疫用品。返湘后,主动向所在社区(村)和工作单位报告相关情况,配合做好各项防控措施。
四、做好个人防护。科学规范佩戴口罩(尤其是在乘坐公共交通工具和在公共场所活动时)、勤洗手、常通风、不聚集、保持“一米线”,仍然是疫情防控的有效措施。咳嗽、打喷嚏时,注意用肘部或纸巾遮掩,不随地吐痰,时刻保持良好的个人防护意识。
五、加强健康监测。密切关注自己、家人及假期同行人员健康状况。一旦出现发热、咳嗽、腹泻、乏力等症状,立即佩戴口罩前往附近医疗机构的发热门诊就诊,途中避免乘坐公共交通工具,就诊时如实报告相关旅居史和接触史。
六、积极接种疫苗。接种新冠病毒疫苗是预防控制新冠肺炎最经济、最有效的手段,更是每一位公民应尽的责任和义务,符合接种及强化接种条件的居民朋友,请及早就近、就地主动接种疫苗。
湖南省疾病预防控制中心
2022年1月15日

扫一扫在手机打开当前页