当前位置:
首页
>
专题
>
优化营商环境专题
>
县级文件
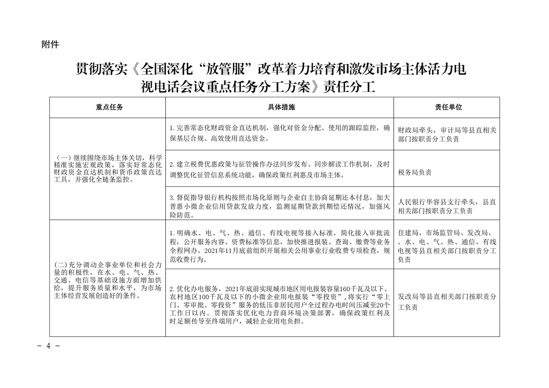
华容县“最多跑一次”改革工作领导小组办公室关于印发《华容县贯彻落实〈全国深化“放管服” 改革着力培育和激发市场主体活力电视电话会议重点任务分工方案〉责任分工》的通知
来源:华容县政府
2021-11-17 10:33
浏览量:
1
|
|
|
|
扫一扫在手机打开当前页